不朽情缘免费试玩网站(中国)股份有限公司官网
服务热线:4009988611
股票代码:871102
首页
互联网开户
互联网开户流程
互联网开户风险揭示
互联网开户
预约开户
开户指南
风险提示
开户须知
预约开户
客服中心
不朽情缘免费试玩网站公告
交易提示
常用表单
资金存取
应急服务
常见问题
速查手册
资管产品信息公示
客服手册
交易软件下载
不朽情缘免费试玩网站研究
混沌早评
混沌周报
策略专题
品种基础
关于我们
公司简介
股东介绍
组织架构图
联系我们
信息公示
新闻动态
公司地图
诚聘英才
总部招聘
校园招聘
分支机构招聘
投递及联系方式
无障碍浏览
投资者教育
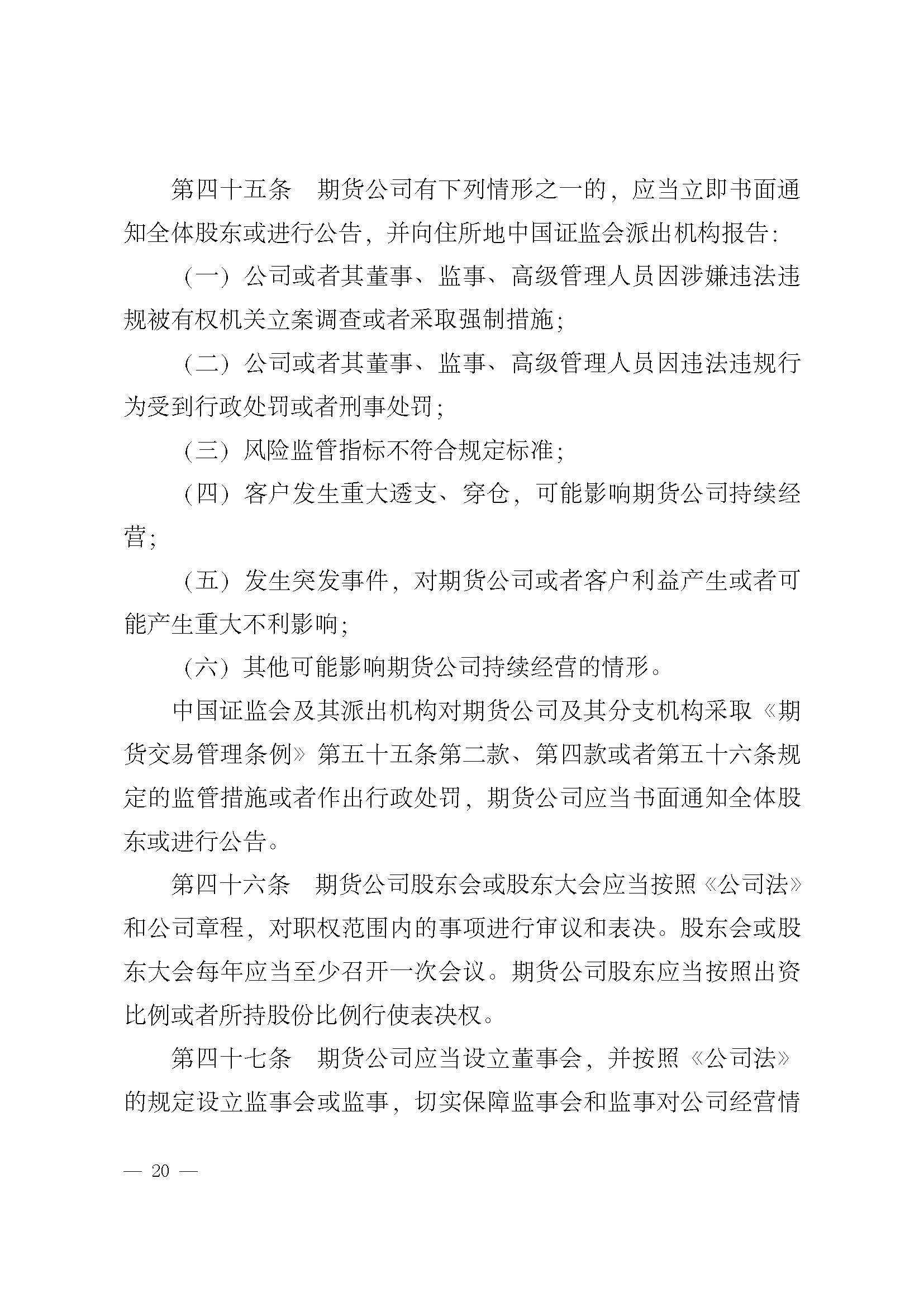
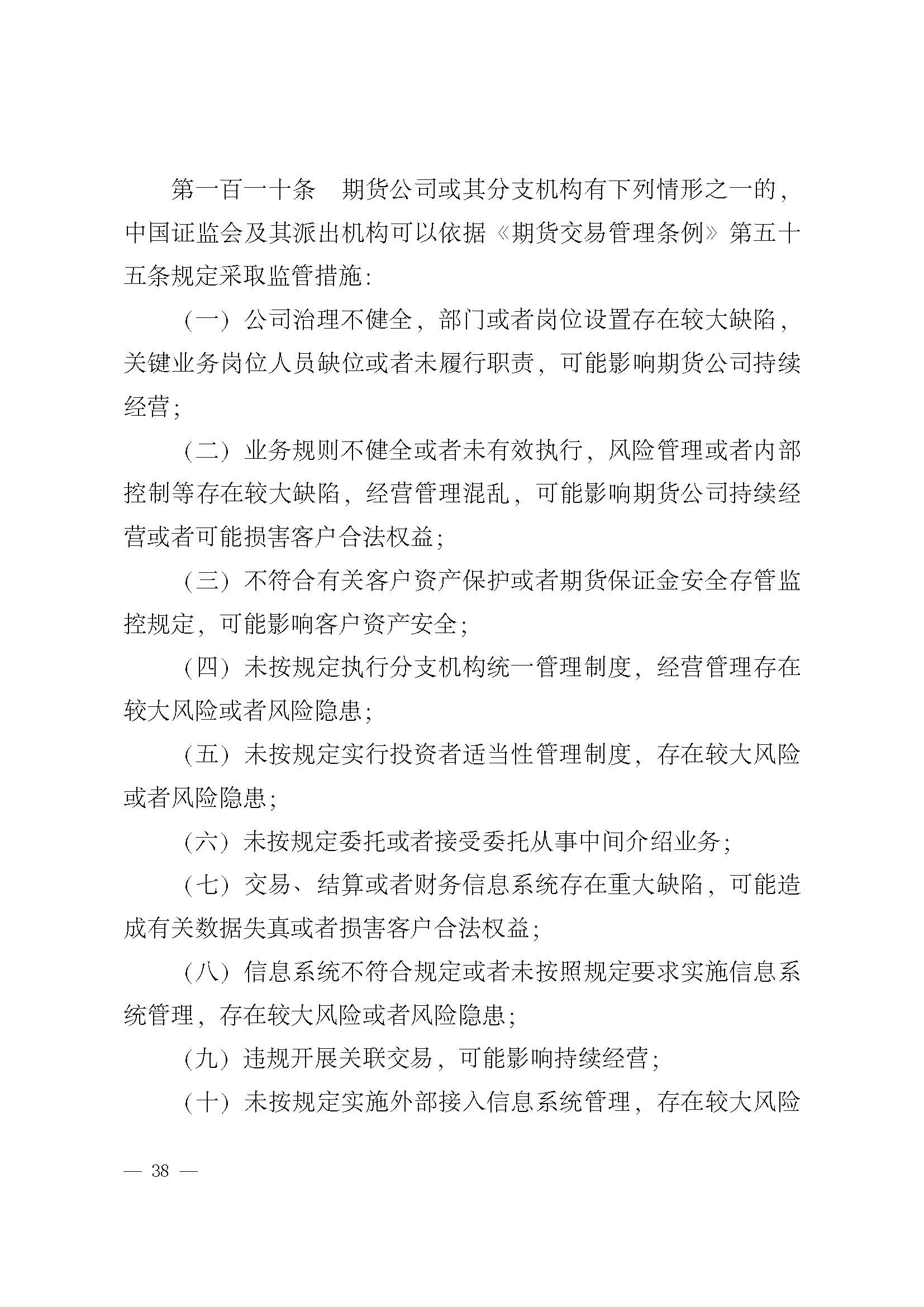
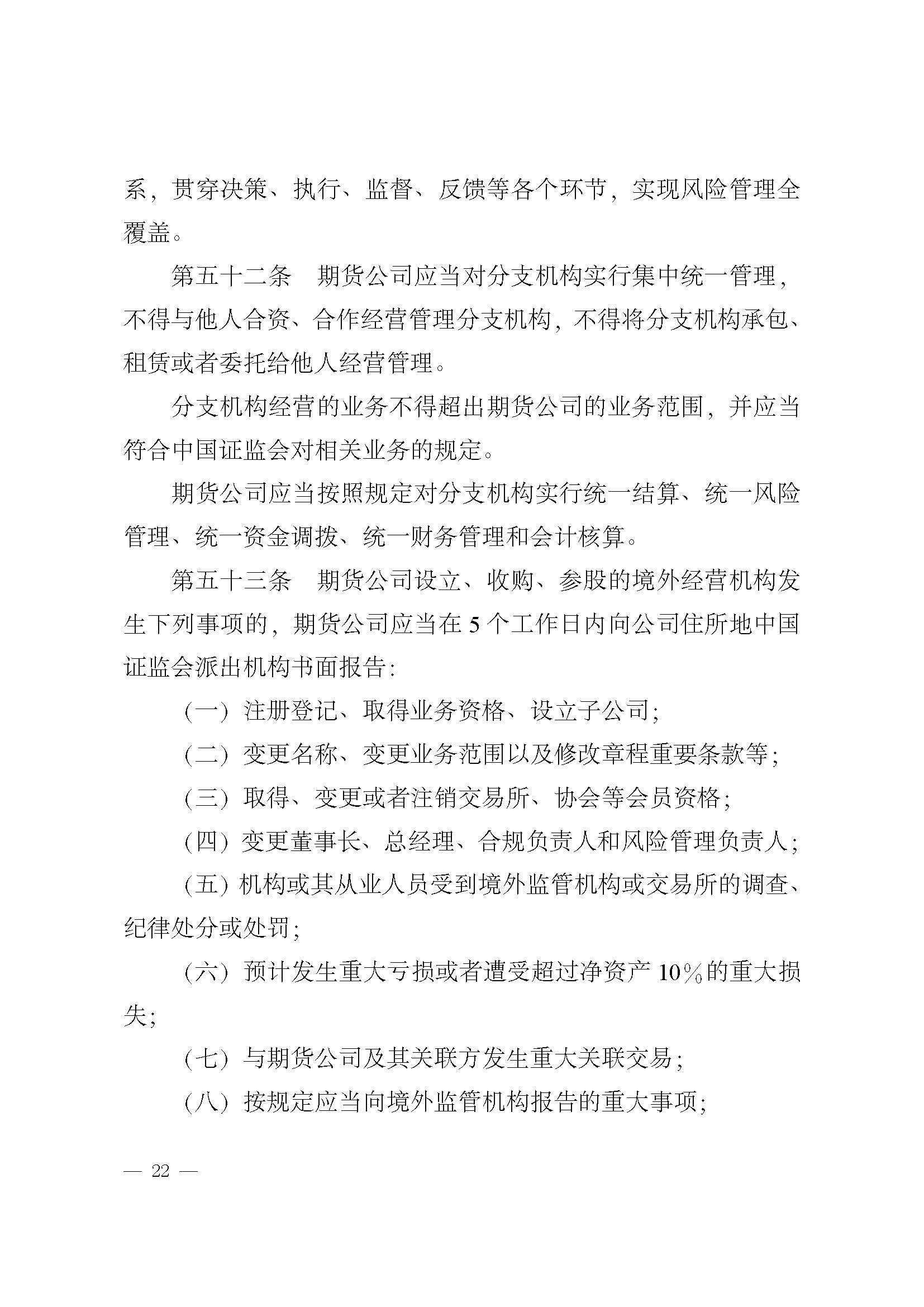
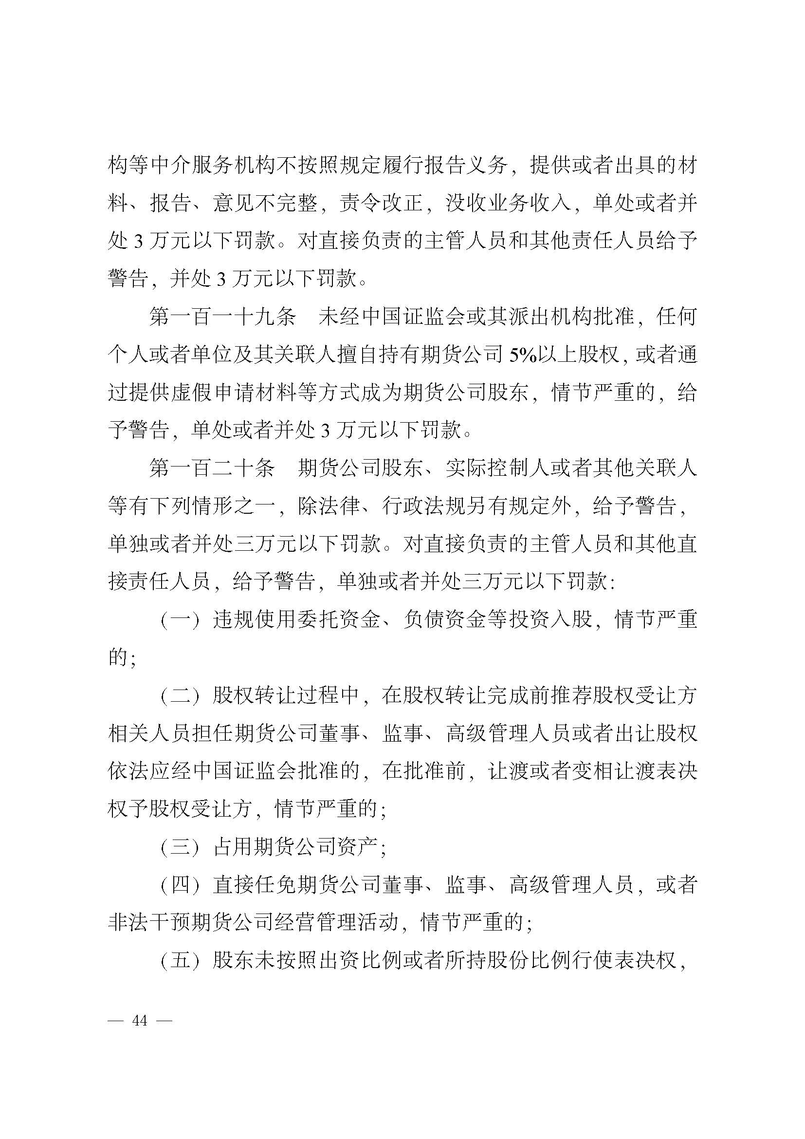
您的位置:
首页
>
投资者教育
>
法律法规
>
详细内容
中国证券监督管理委员会令第155号期货公司监督管理办法
来源:
发布时间:2020-11-05 17:12:28
浏览次数:
次
【字体:
小
大
】
分享到:
【打印正文】
×
用户登录
登 录
|
账号密码登录
成功登录后,
保持登录状态
忘记密码?
用户登录